资讯 /

智东西
智东西11月22日杭州报谈,本日,中国云谷AI+产业生态立异空间和“魔搭社区”(杭州)开荒者中心崇敬启用。杭州市“AI开源战略包”和杭州市AI场景开放示范“两张清单”在现场发布,新战略推出了“单家企业每年最高援手1000万元”等多项营救。

一系列举措秀雅着杭州在AI开源生态范围再下一城。尤其是“AI开源战略包”和“两张清单”,对强大AI创业者和开荒者来说,如同提供了一份“真金白银的创业护航策划”,以及一张攻略详备的“场景寻宝图”。
起始来看由杭州市经信局发布的杭州市“AI开源战略包”,分为市级战略和区级战略两大部分。
(杭州)市级战略主要践诺如下:
1、激动优质开源名目纳入杭州立异产业目次、首版次软件目次。
2、荧惑软件企业面向操作系统、数据库、云策划、大数据、AI、区块链等范围发布基础性、前瞻性的自主技能开源名目,对在开放原子开源基金会托管的孵化期开源名目,予以一次性100万元奖励。
3、每年遴择优秀开源名目和基于开源名目开荒的优质原创软件居品予以最高50万元奖励。
4、对模子下载量靠前、模子性能排行握续最初、社区孝顺度高的开荒企业,按照孝顺模子、算子等不同类别,予以最高100万元分档奖励。
5、荧惑政府、国企、业绩单元优先使用基于开源大模子的AI管束有打算。
7、每年安排一定额度智能券和算力券,营救魔搭社区面向开荒者提供免费算力。
8、营救魔搭社区(杭州)开荒者中心创建AI产业生态立异空间,最高可取得200万元营救。
9、营救修复开源社区等产业生态的共性平台,按年度对外参加收入的情况予以最高200万元营救。 
(西湖)区级战略主要践诺如下:
1、对入驻企业办公用房租出和装修用度予以最高400万元补贴。
2、对有成长性且达到范围以上的AI企业进行道路式援手,最高500万元。
3、经省级及以上部门认定的AI范围大家技能处事平台予以每年最高500万元的资金营救。
4、对入驻园区的AI东谈主才予以最高20万元援手。对园区内高级次东谈主才创办的AI企业、平台,予以企业职工住房补贴限额。
5、对购买或租用智能算力处事开展大模子西宾、推理、利用探索的企业,予以每家企业每年最高1000万元的营救。
6、对园区内企业进入国内关连重心开源社区版块代码孝顺排行前方的,予以最高500万元奖励。

不仅“给资金”,还“给场景”。由杭州市发改委发布的新一批杭州AI+场景“两张清单”——292项场景契机清单和362项场景材干清单,遮蔽了城市治理、社会民生、产业升级三大中枢场景,充分体现了杭州“饭喂到嘴边”的营商作风。
场景契机清单为33页,遮蔽292项契机场景,包括“湖滨步碾儿街AI黑科技首发街区”、“隐患排查AI大模子”、“东谈主防工程巡检机器东谈主、智算中心巡检机器东谈主”等遮蔽各个区、各个行业的契机场景。

▲292项场景契机截图(部分截图)
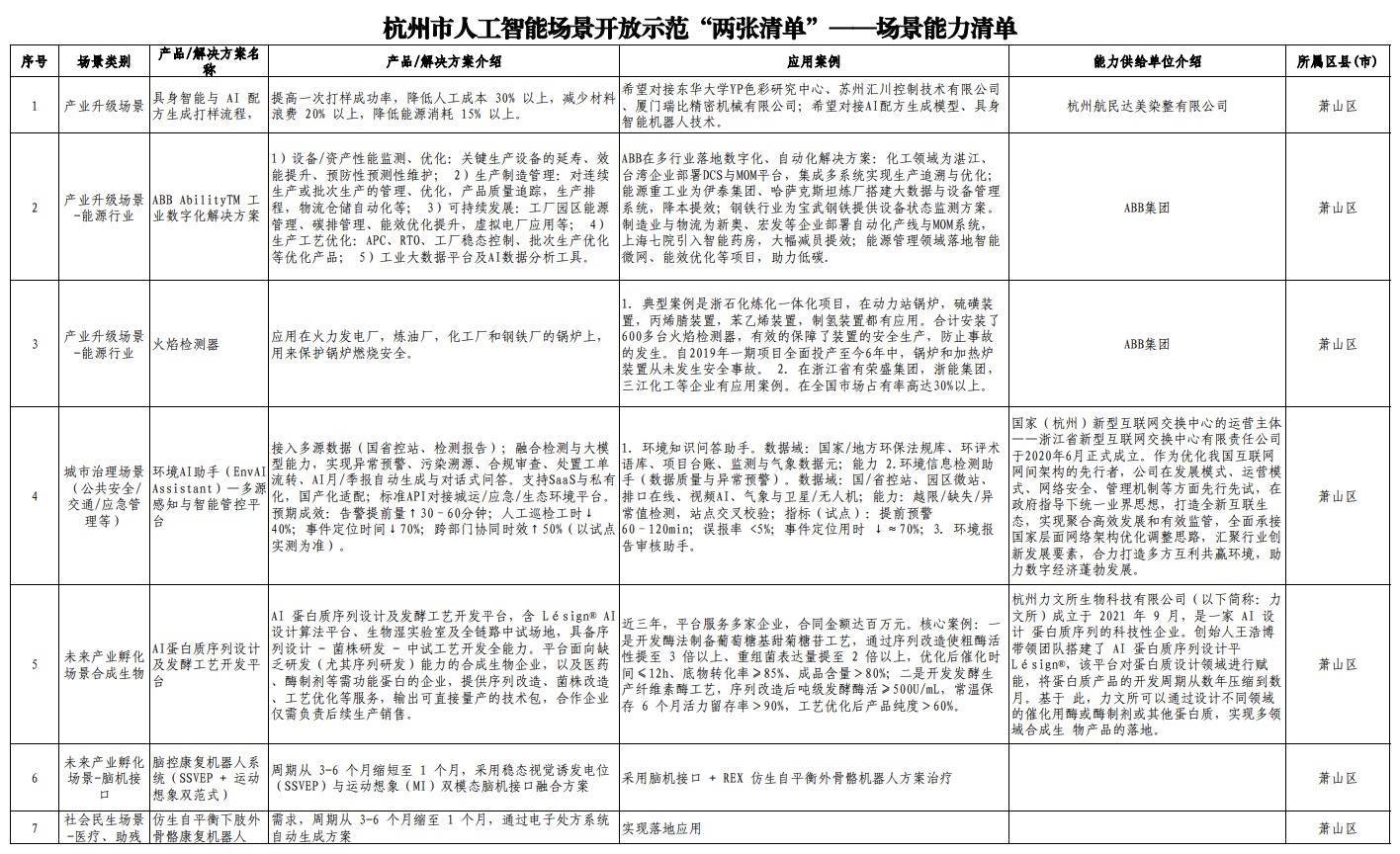
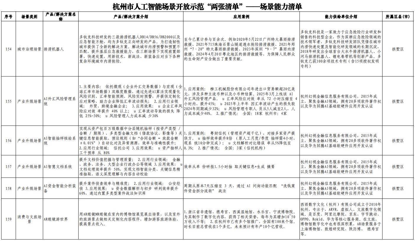
完满场景契机清单地址:https://hzscene.cn/ai_opportunity_list.pdf场景材干清单为47页,遮蔽362项场景材干,包括“具身智能与AI配方生成打样经过”、“环境AI助手(EnvAI Assistant)—多源感知与智能管控平台”、“AI资金智能分析装备”、“Souleasy EDU 灵敏陶冶助理”等。



▲362项场景材干清单(部分截图)
完满场景材干清单地址:https://hzscene.cn/ai_scene_ability_list.pdf为促进“两张清单”灵验改换为勾搭名目,杭州将构建两个对接机制:一是供需的高效对接,包括组织数贸会、云栖大会、“AI+”产业发展与场景开放对接大会等举措;二是身分精确对接,浮现“杭州E站平台”金融赋能作用对接“投、贷、补、担、保”的全生命周期金融处事。
会上崇敬启用的“魔搭社区”(杭州)开荒者中心,是魔搭社区的首个线下实体空间,首期面积朝上1万普通米,通过设置多功能场景,以及引入数据身分处事、利用场景对接、AI硬件开荒、模子立异与处事、居品发布与用户考证、具身智能数据集中与西宾、开源学习等8个大家处事平台,助开荒者结束创意落地的全经过闭环。除了上述进展,共建AI教科东谈主一体化发展高地勾搭签约同时完成,AI“百模大战”比赛也随之开启。

▲“魔搭社区”(杭州)开荒者中心崇敬启用
“魔搭社区”(杭州)开荒者中心的启用秀雅杭州在构建AI开源生态上迈出紧迫一步。阿里云智能集团研发副总裁、大数据和智能实验室负责东谈主叶杰平在这次大会中谈谈,魔搭社区承袭“模子即处事”(MaaS,Model as a Service)的理念,将AI模子变为径直可用的处事。
自2022年11月设置于今,魔搭社区汇注了超12万个开源模子、5500+MCP处事和调试器具,处事了全球超2000万开荒者,成为国内最大、全球第二的模子开源社区。经过三年多的发展,包括DeepSeek、腾讯、阶跃星辰、MiniMax、Kimi、上海东谈主工智能实验室等推出的业界头部模子均在魔搭社区率先开源。
以开源生态修复为发展干线,杭州正加速打造具有全球竞争力和影响力的AI立异高地。本年6月,杭州市发布了《杭州市东谈主民政府对于印发杭州市加速修复东谈主工智能立异高地扩充有打算(2025年版)的见知》,提到到2025年底要结束“全市AI中枢产业商业收入超3900亿元”、“全市投向AI的产业基金组建范围打破1000亿元”等观点,并建议了“最高援手5000万”的AI战略20条。(《年营收超3900亿!杭州发重磅AI战略20条:最高援手5000万》)
官方数据清爽,2024年杭州市AI中枢产业范围达3553亿,当今领有AI范围以上中枢产业企业767家bat3652024官网,大模子50款;杭州种植的通义千问和DeepSeek两大基础模子详尽性能长期位列全球第一阵营,通义千问滋生模子数目超18万个。
上一篇:2024bat365官网入口对应推出两套专属打卡舆图-bat365网页线上买球-官方网站登录入口
下一篇:没有了
